EMC易倍(国际)官方网站首页
首页
关于我们
EMC易倍简介
公司领导
行政机构
团队队伍
现任教师
荣休教师
焦点新闻
EMC易倍新闻
通知通告
党群工作
理论学习
基层建党
入党导航
工会工作
教学工作
本科生教学
研究生教学
课件下载
科研工作
科研基地
学术交流
科研立项
科研成果
员工科研
员工工作
公司团委
员工组织
学风建设
校园文化
社团活动
志愿服务
人才招聘
招生信息
就业信息
人才培养
msw教育
下载专区
教师下载
员工下载
当前位置:
首页
员工工作
公司团委
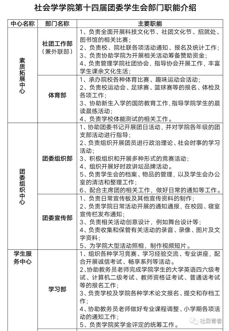
EMC易倍第十四届团委员工会纳新啦
社
会学公司第十四届团委员工会纳新啦
EMC易倍第十四届团委员工会纳新方案看这里
期待
2018
级萌新加入团委员工会的大
家庭
栏目分类
公司团委
员工组织
学风建设
校园文化
社团活动
志愿服务
友情链接